環境マネジメント体制
環境経営とCSV
環境経営はCSV経営体制の中に組み込まれた形で運営されています。キリングループでは、社会と共に持続的に存続・発展していく上での環境を含めた重要課題を「持続的成長のための経営諸課題(グループ・マテリアリティ・マトリックス:GMM)」に整理しています。環境に関するマテリアリティは、「持続可能な生物資源の利用」「持続可能な水資源の利用」「容器包装の持続可能な循環」「気候変動の克服」として選定されており、「キリングループ環境ビジョン2050」の4つの重点テーマと整合しています。社会と価値を共創し持続的に成長していくため長期経営構想「KV2027」の指針として策定した「CSVパーパス」において、環境のパーパスとして「キリングループ環境ビジョン2050」に合わせ、「ポジティブインパクトで、持続可能な地球環境を次世代につなぐ」を設定しています。グループ各社はこれらを受けて、環境ビジョン達成のための中期目標としてCSVコミットメントを設定し、業績指標としています。キリングループは環境ビジョン・パーパス・コミットメントの実現に向け、ステークホルダーの声を適切に収集し、事業の環境活動にかかわるリスクと機会を把握・評価し、中長期的な視点も入れて必要な対応を行っています。
- ※コーポレート・ガバナンスについては下記をご覧ください。
CSVガバナンス体制

- ※1Group Materiality Matrix
- ※2経営理念を社会的存在意義に翻訳
- ※3出席者: KH機能部門 企画担当者、国内外主要事業会社 企画担当
- ※4委員長: キリンホールディングス(KH)会長・社長 委員: KH機能部門 担当役員、国内外主要事業会社 社長
環境マネジメント体制
環境マネジメント体制の構築と適切な運用により、自然環境への汚染を防ぐことができると判断しています。
法的要求事項の管理としては、各事業所で改廃内容の台帳管理を徹底するとともに、法律より厳しい自主管理値を設定して環境汚染の防止を徹底しています。法廷要求事項の中には、一般的な公害や健康、安全に関するものに加えて、廃棄物やカルタヘナ法の対応も含みます。これら法令順守を維持するための環境マネジメント体制を運用しており、キリングループグローバル環境マネジメントの原則(KGEMP)に定めています。KGEMPではグループの環境全般の最高責任者が定められ、2023年4月現在はCSV戦略を担当するキリンホールディングス株式会社常務執行役員が任に当たっています。事業会社では、各社の環境に関する責任と権限をもつ環境総括責任者を設置することが求められています。環境総括責任者は、自社およびその構成会社の環境活動が適切に実行されているかをモニタリングするとともに、マネジメントレビューを実施し、改善課題を明確にして関係部門に必要な指示を行います。環境クライシスが発生した場合には、各社環境総括責任者がすべての権限を持って解決に当たります。KGEMPでは、全ての事業所の環境活動にかかわる法令・その他ルールの遵守、GHG排出量や取水量などの環境負荷の低減並びに汚染の予防、環境内部監査によるシステムの適合性や遵法性の確認、目標の達成状況の確認を行い、マネジメントレビューにつなげることが定められています。環境に関するプロセス管理は、それぞれの地域に応じた形で経営プロセスと一体化して取り組みを進めています。環境の目標は各組織・責任者および担当者の業務目標として設定され、業績評価プロセスの中で達成度が評価されます。

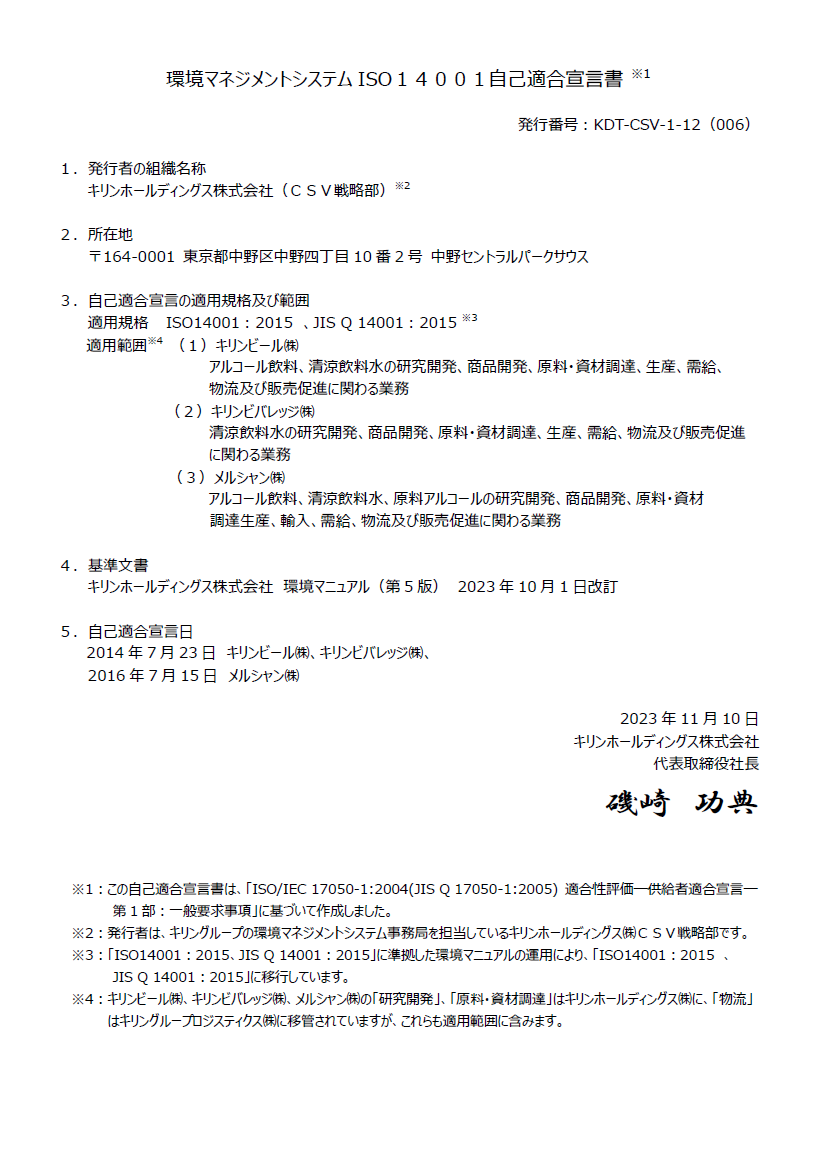
キリンビール(株)、キリンビバレッジ(株)、メルシャン(株)における環境マネジメントシステムISO14001の自己適合宣言※1について
キリンビール、キリンビバレッジ、メルシャンの3社では、ISO規格要求事項に基づいたシステムを各社に導入し、運用してきました。
各社で培ってきたノウハウ・知見を、構成会社を含め共有・活用することにより、環境マネジメントの実効性向上に取り組んでいます。
2020年3月1日
ISO14001の外部認証を取得して以来、キリンビール(株)※2は16年※3、キリンビバレッジ(株)は14年が経過し、自主的に運用できるレベルに達していると判断したこと等から、2014年7月23日付けで自己適合宣言をいたしました。
メルシャン(株)につきましても、自主的に運用できるレベルに達していると判断し、2017年2月にキリンビール(株)、キリンビバレッジ(株)と合わせて、自己適合の範囲として今日に至ります。
なお、これら3社の環境マネジメントシステムISO14001の自己適合の状況については、定期的に第三者機関に監査を委託し、監査結果をシステムの継続的な改善につなげています。
キリンビール(株)、キリンビバレッジ(株)、メルシャン(株)の3社は、この宣言のもと、環境保全の取り組みを実践するとともに、お客様への環境価値提案を通して、自然と共生した豊かな社会の実現に貢献します。
- ※1自己適合宣言型ISOとは、ISO認証を審査機関によらず、自組織で適合していると宣言する方式のこと。ISO14001規格書に明記されている正式な方法です。外部認証はISOの国際規格に適合していることを第三者審査機関において審査・認定(第三者証明)を行うもの。一方、自己適合宣言は、自らの責任においてISOの国際規格に適合していることを監査(第一者証明)するものです。
- ※2キリンビール(株)、キリンビバレッジ(株)、メルシャン(株)の「研究開発」、「原料・資材調達」はキリンホールディングス(株)に、「物流」はキリングループロジスティクス(株)に移管されていますが、これらも適用範囲に含みます。
- ※3食品業界の中でいち早くISO14001外部認証を取得し(1997年に国内食品業界で初めて取得)、長期にわたり運用してきました。
自己適合宣言書
環境マネジメントシステムISO14001自己適合宣言書
第三者意見
ISO14001自己適合宣言に係る第三者意見書
環境監査
キリングループの各事業会社ではISO14001などの環境マネジメントシステムに準拠して、各事業所・構成会社での内部監査および各グループ会社本社環境管理部門による事業所および構成会社への監査を行い、各社の環境マネジメントシステムの改善を図っています。
日本ではさらなる透明性と独立性を担保するため、2009年より、外部コンサルタントによる厳格な環境法令遵守状況調査を行っています。
2014年までに日本国内全てのグループ会社製造拠点事業所を一巡し、2015年以降も全ての製造拠点を対象として継続しています。
環境法令順守状況
各事業所で法的要求事項の台帳管理を徹底するとともに、法律より厳しい自主管理値を設定して、環境汚染の防止を徹底しています。環境事故に相当する事案が発生した場合、各事業会社で規定された基準に基づき「環境事故報告書」を作成し、キリンホールディングスに報告しています。
事故防止・再発防止に対しては、グループ内環境事故報告制度を整備して事故事例はもとよりヒヤリハット事例を共有し、対策を水平展開するとともに、環境内部監査により環境目標への取り組み状況、環境事故・ヒヤリハット事例の対策の各事業会社・事業所への展開、法令遵守状況の確認を行っています。2023年、環境汚染に影響する重大な事故および違反は発生していません。
- ※廃棄物発生量、再資源化率、排水品質、大気汚染物質、VOC、土壌調査、アスベスト、HCFC、化学物質、サイトデータ等の詳細については、ESG Data Bookを参照してください。
廃棄物の適正管理
「廃棄物の適正管理の徹底と定着」を目標に、キリングループでは「キリンホールディングス廃棄物管理規定」を定めて、グループ共通の仕組みの中で廃棄物の適正な処理を推進しています。規定では、契約書の雛形の統一や委託先監査の頻度や内容を標準化し、廃棄物管理にかかわる担当者リストを最新版にアップデートするとともに、担当者全員に対しては標準化したテキストを基に教育を実施しています。日本においては、廃棄物処理委託先情報をキリンホールディングスが一括管理し、万が一トラブルが発生した場合でも委託先とその許可内容、委託している廃棄物などがすぐに検索し確認できるようになっています。業務を標準化し、新しく担当になった人でも間違いなく廃棄物関連業務を行えるようにしています。
副産物の再資源化
ビール等の製造工程で発生する仕込粕については、栄養成分が残っているため、牛の飼料やキノコ培地などに有効活用しています。メルシャンでは、ワインのためのブドウの搾り粕を、自社ブドウ畑の堆肥置場で一年間切り返しという作業を行うことで、堆肥にして有機肥料として活用しています。また、八代工場で発生する焼酎粕についても、家畜飼料や堆肥の原料、活性汚泥の微生物栄養源など、さまざまな方法で有効活用しています。
大気汚染
キリングループは各国の大気汚染防止関連法の遵守に努め、環境法令が求める以上の自主基準を設定し、大気汚染物質の排出低減に取り組んでいます。
日本では、自動車NOx・PM法に準拠するとともに、輸送の効率化や積載効率の向上、モーダルシフトの活用などの取り組みを行っています。
水質汚濁
キリングループは各国の水質汚濁防止関連法の遵守に努め、環境法令が求める以上の自主基準を設定し、排水負荷の最小化に取り組んでいます。
土壌汚染
キリングループでは、資産売却に伴う土壌汚染について調査をした上で適切に対応しています。
化学物質
キリングループでは、「PRTR法(特定化学物質の環境への排出量の把握等および管理の改善の促進に関する法律)」などの関連法規に基づいて化学物質を適正管理しています。協和発酵バイオグループではその事業特性上、化学物質排出量の大部分を占める揮発性有機化合物(VOC)の削減に取り組んでいます。
- ポリ塩化ビフェニル(PCB)
- 適切に管理するとともに、法に従って順次処理を行っています。
- アスベスト
- 適切に管理・隔離するとともに、法に従って順次処理を行っています。
環境教育
環境研修
キリングループでは、従業員に対して環境リスクを低減するための環境研修を継続的に実施しています。
環境研修は体系化し、環境担当者向けの研修や、新入社員などの階層別研修にも環境教育が組み込まれています。ものづくり人財開発センターで実施する研修は、国内キリングループにも開放しています。
新入社員研修の一環として、排水処理、廃棄物管理などについての基礎的な講習会を実施しています。産業廃棄物担当者研修はキリンホールディングスCSV戦略部で体系化して実施しています。
社内環境啓発
キリングループ従業員に「環境」に対する興味と理解の幅と深さを広げてもらうことを目的に、インナーコミュニケーションを実施しています。従業員向けのグループ報やイントラネットを活用し、グループ本社ではキリンの環境の取り組みを紹介する動画をデジタルサイネージに流して従業員の理解を深めています。
2021年6月1日からは、グループ従業員向けのウェブサイト「KIRIN Now」を開設しました。新型コロナウイルス感染拡大により多くの従業員が在宅勤務となる中、ワークスタイルの変化に合わせ、国内全従業員がアクセスできるサイトでグループの最新情報を発信するものです。この中でも、CSVパーパスに掲げる「健康」「コミュニティ」「環境」「酒類メーカーとしての責任」の領域を中心とした、キリングループのCSV活動について、分かりやすく従業員に伝えるとともに、コメント欄や「ワクワク」ボタン機能により、双方向コミュニケーションを強化しています。